Instance Verification Kit (IVK)
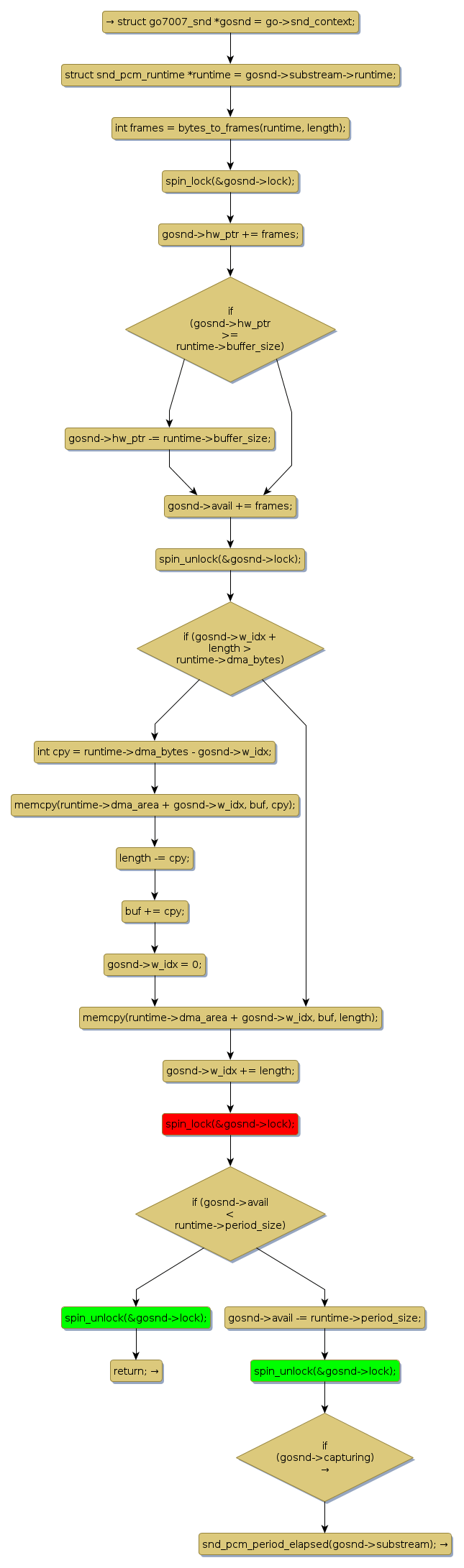
spin lock @ [2800+24+/linux-3.19-rc1/drivers/media/usb/go7007/snd-go7007.c]
Instance Signature: lock
|
The Matching Pair Graph:
|
|
Function Name
|
Control Flow Graph (CFG)
|
Events Flow Graph (EFG)
|
Source Correspondence
|
|
parse_audio_stream_data
|
|
|
[2099+23+/linux-3.19-rc1/drivers/media/usb/go7007/snd-go7007.c]
|